
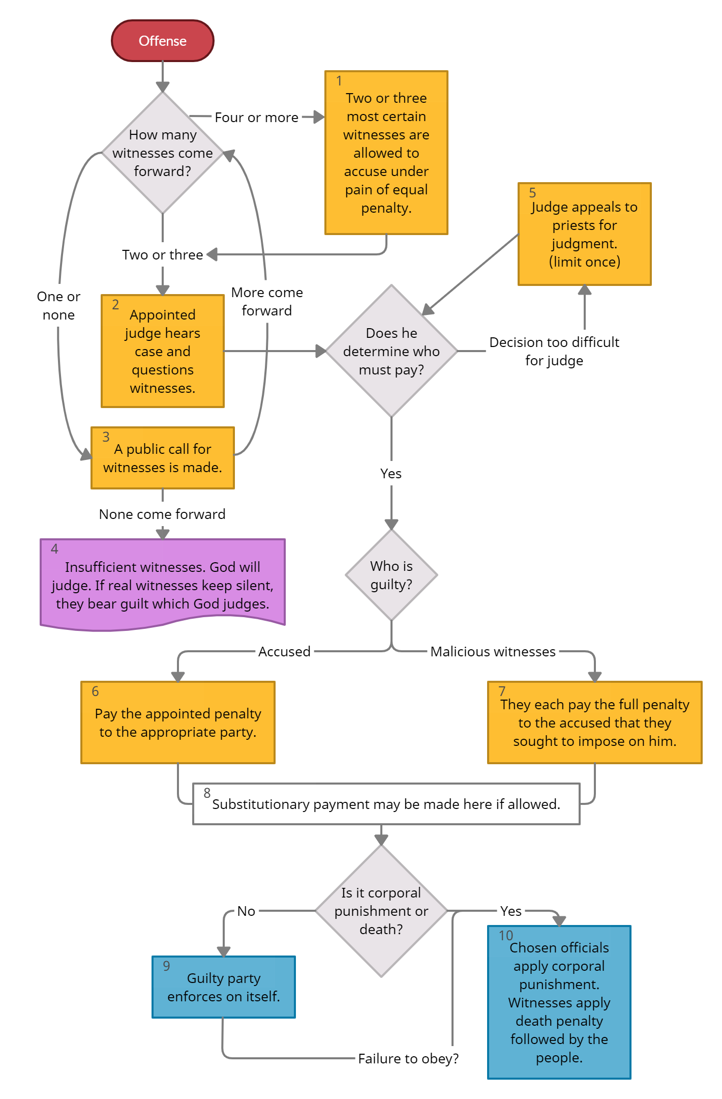
- Deuteronomy 17:6, 19:15, Matthew 18:16-20, John 8:17-18, 1 Corinthians 14:27-29, 2 Corinthians 13:1, 1 Timothy 5:19, Hebrews 10:28, 1 John 5:7-9, Revelation 11:3
- Deuteronomy 16:18, 17:9, 19:18
- Leviticus 5:1, Deuteronomy 17:4, 21:1
- Deuteronomy 19:15, Leviticus 5:1, 1 Timothy 5:19
- Deuteronomy 17:8-13, 19:17, 21:5, Mark 14:53, John 18:19-24
- Exodus 21:22, 22:1-31, Deuteronomy 17:9, 19:17
- Deuteronomy 19:16-21
- Exodus 21:30, Numbers 35:33
- Deuteronomy 17:12-13
- Deuteronomy 13:9-11, 21:21, 25:1-3, 1 Corinthians 5:13, 2 Corinthians 11:24